Загрузка...
На стартовую страницу сайта
 
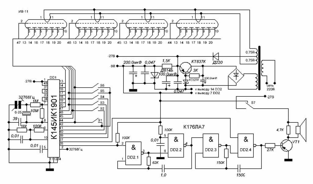
Сувенирные электронные часы "Электроника-01" (Сова) производились возможно с 1981 года Новосибирским заводом при НИИ "Восток". Предназначены для отображения времени. Имеется функция будильника.
 

--------

i