Загрузка...
На стартовую страницу сайта
 
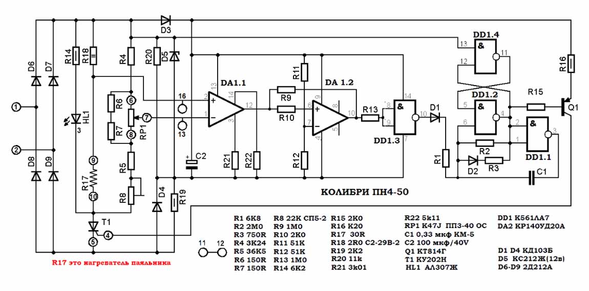
Малогабаритный паяльник "Колибри" (ПН1-50) выпускался предположительно с 1989 года Пензенским Приборостроительным заводом. ЭП предназначен для пайки электроэлеменов при производстве монтажных работ. Потребляемая мощность от сети переменного с напряжением 36 В, не более: 50 Вт в режиме разогрева; 6 Вт - в режиме стабилизации температур; 12 Вт - в режиме производства паяльником монтажных работ. Диапазон регулирования температуры жала - 100...3500 С. Погрешность установки температуры по шкале ±150 С (кроме трубчатого жала). Время для готовности около 1 мин. Технический ресурс не менее 5000 часов. Вес паяльника 10 грамм. Вес регулятора и подставки для паяльника около 0,4 кг. Габариты блока регулятора - 190х90х45 мм. Паяльник снабжен антистатическим кольцом и имеет заземление жала. С 1991 года паяльник выпускался с наименованием "Колибри" (ПН4-50) и уже ПО "Старт", созданным на базе ППз. Замечено отличие в питании 42 В, вместо 36 В.   Материалы подготовил Владимир Степанович Шумский, Москва.
 

------------

i