Загрузка...
На стартовую страницу сайта
 
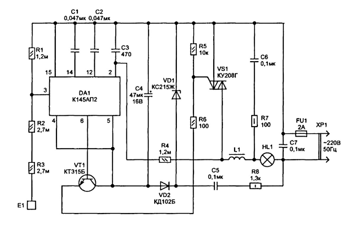
Регулятор электронный "АРС-0.24С" с 1986 года выпускался Ленинградским объединением электронного приборостроения "Светлана". Регулятор предназначен для включения и выключения, а также управления яркостью свечения одной или нескольких ламп накаливания на 220 В, мощностью 240 Вт. Управление производится при помощи сенсора. Кратковременное прикосновение пальцем к сенсору включает лампы, повторное - выключает. Для изменения яркости нужно прикоснуться к сенсору и удерживать палец до необходимого увеличения яркости ламп, повторная операция уменьшает яркость ламп. Регулятор создан на основе микроконтроллера типа К145АП2, который управляет нагрузкой. В качестве исполнительного элемента применён симметричный тринистор.

Фотографии и информация (частично) с сайта https://otzovik.com/
 

-----------

i