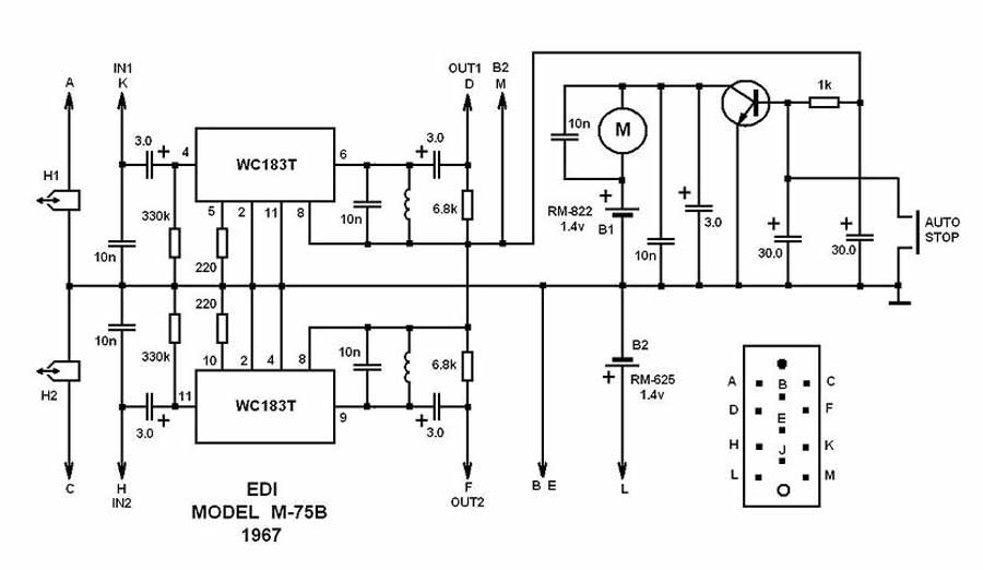
| Диктофон "EDI model M-75B" производился
компанией "ELECTRO DATA INC" с 1966 года. Является гражданской копией дикофона
"UMY-25" для спецслужб, выпусавшегося с 1962 года. Размеры: 130х72х25 мм.
Фотографии с
сайта https://vintage-technics.ru/EDI.htm, где больше информации и фотографий.
- - - - - -
|