Загрузка...
На стартовую страницу сайта
 
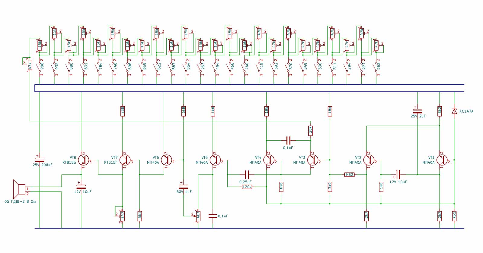
Электромузыкальная игрушка "Малыш" возможно с 1985 года выпускалась заводом полупроводниковых приборов в г. Йошкар-Ола. Марийская ССР. Одноголосный музыкальный инструмент, предназначенный для развития у детей музыкального слуха, чувства ритма, овладения основами нотной грамоты и развития навыков в исполнении мелодий. Музыкальный диапазон игрушки - от звука "ДО" 1-й октавы до звука "СИ" 2-й.

Нижний ряд фотографий предоставил Павел Пушканов, город Киров.        Небольшой видеосюжет об электромузыкальной игрушке.
 

--------

i