Загрузка...
На стартовую страницу сайта
 
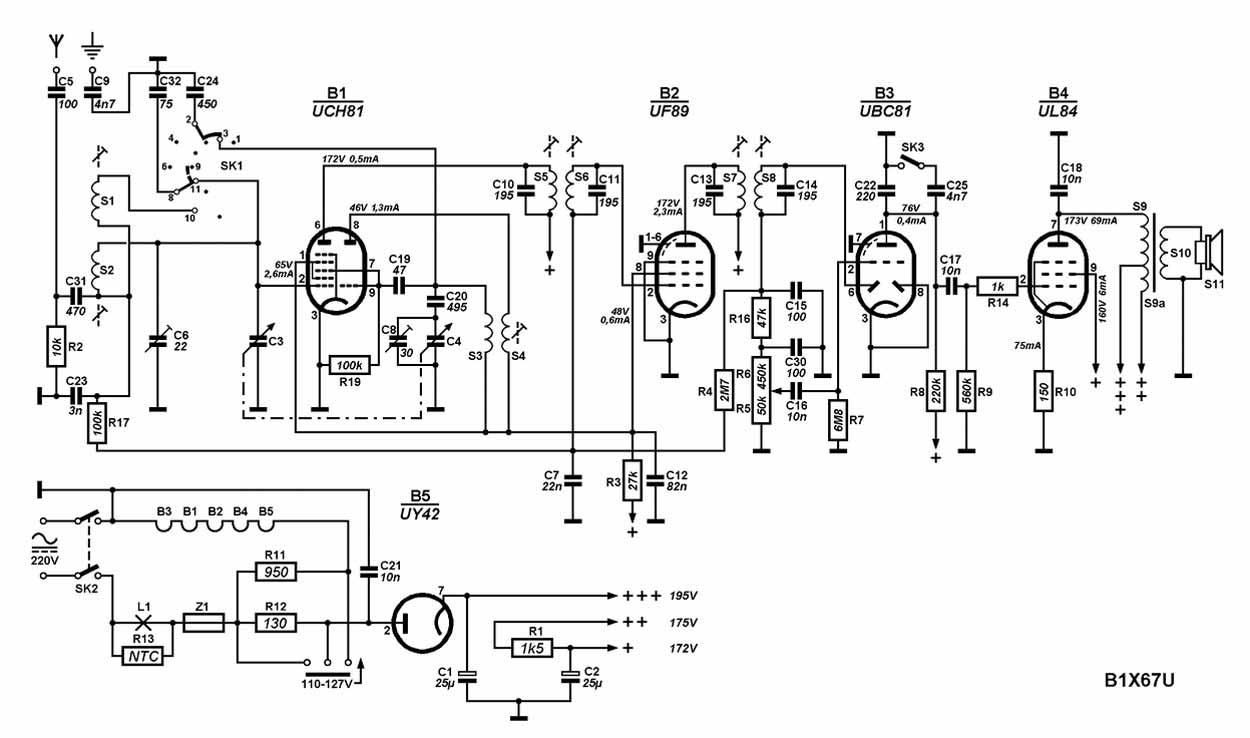
Сетевой ламповый радиоприёмник "Philips B1X67U" выпускался с 1956 года нидерландской компанией "Philips". Радиоприёмник выпускался по 1966 год. Это супергетеродин на 4-х радиолампах + один кенотрон. Встроенная ферритовая антенна. Дапазоны LW (ДВ) - 150...260 кГц, BC (СВ) 517...1610 кГц. АРУ. Гетеродин работает между диапазонами, добавляя или вычитая частоту входного сигнала на частоту ПЧ, равной 452 кГц, из-за чего количество переключателей сведено к минимуму. Номинальная выходная мощность усилителя 1,5 Вт. Питается радиоприёмник от сети переменного тока, напряжением 110, 127 или 220 вольт. Потребляемая от сети мощность 52 Вт. Габариты радиоприёмника 312x177x139 мм.                               Видеосюжет о радиоприёмнике.       Фотографии с сайтов https://www.flickr.com/ и https://www.audiovintage.fr/.
 

----------

i