Радиоприёмник
батарейный "Заря" с середины 1955 года выпускал Иркутский завод № 394 НКЭП.
Модель является модернизацией радиоприёмника "Тула" и так же рассчитана
для работы в диапазонах длинных и средних волн. Радиоприёмник выполнен
на двух радиолампах по схеме прямого усиления, с обратной связью по ВЧ.
Чувствительность с внешней антенны ~ 40 мВ. Номинальная выходная мощность
- 40 мВт. Питание осуществляется от сухих батарей, по накалу типа 3С, по
аноду БАС-Г-60. Общий ток потребления приёмником 65 мА. Батареи изготавливали
на этом же заводе, как и громкоговоритель. Радиоприёмник реализовывался
населению через торговые сети, а большей частью через Иркутскую базу посылторга.
Выпускали радиоприёмник до 1957 года включительно.
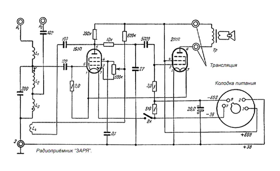
Электрическая
схема модели. Видеосюжет.
Фотографии радиоприёмников: В.Манюк, Минск, Д.Н.Гурьянова, Атиса Брикманиса,
Зенонаса
Лангайтиса. Заметки о приёмнике в газетах
"Восточно-Сибирская правда" (Юрий, ex UA9OF).
-
-
-
-
-
-
-
-
-
-
-
-
-