Загрузка...
На стартовую страницу сайта
 
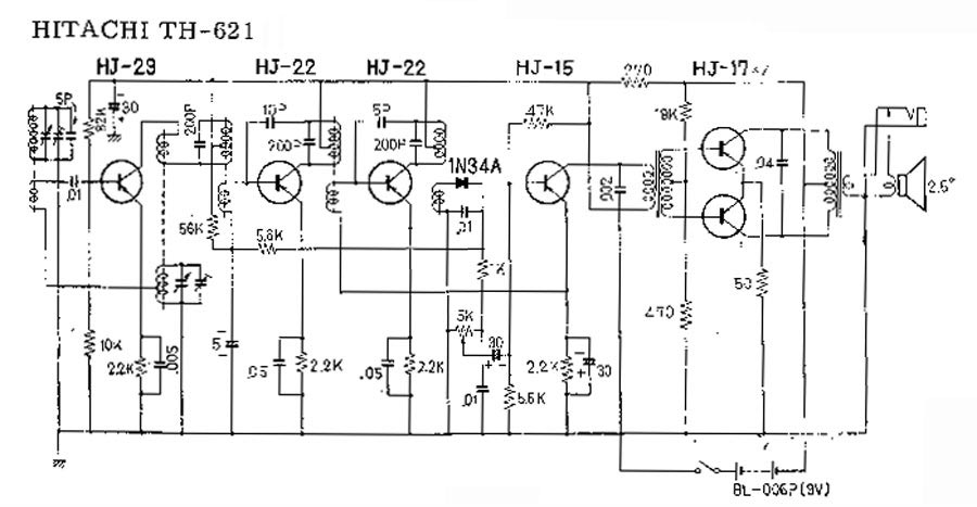
Портативный радиоприёмник "Hitachi TH-621" выпускался с 1957 года Японской фирмой "Hitachi Ltd". Приёмник создан компанией "Standard Radio Co. LTD" и почти повторяет свою модель "Standart SR-F22", но с изменёнными характеристиками. Диапазон АМ - 535...1605 кГц. ПЧ равна 455 кГц. Чувствительность ~ 4,5 мВ/м. Селекивность - 14...16 дБ. Питание - 9 вольт. Номинальная выходная мощность - 60 мВт. Диапазон воспроизводимых частот 250...3500 Гц. Габариты 114x73x33 мм. Масса 390 гр.             Небольшой видеосюжет о радиоприёмнике "Hitachi TH-621".         Использованы (частично) фото и нформация с сайта https://www.abetterpage.com/wt/index.html.
 

-----------------

i