Загрузка...
На стартовую страницу сайта
 
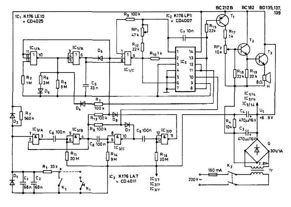
Звонок электрический бытовой "Соловей-М" выпускался с 1989 года Смоленским ПО "Искра". Подробное описание звонка "Соловей-М" в его инструкции.

Инструкция по эксплуатации звонка.    Инструкция и некоторые фотографии предоставил Вадковский Александр Михайлович город Днепр (Днепропетровск).
 

----------

i